5月14日,第十六届全国大学生节能减排社会实践与科技竞赛kaiyun开云官方网站校内选拔赛决赛在徐汇校区商学院大楼401举行,校创新创业教育中心主任司忠业,校团委副书记魏星,资环学院党委副书记曹娜、副院长孙贤波应邀出席开幕式。开幕式由孙贤波主持。
司忠业致辞时对评委专家的到来表示热烈欢迎,对华理学子提出殷切期望,希望广大师生以研促创,以赛促学,关注能源环境与绿色发展,在实践实战中提高创新精神与创业能力。

随后,举行了特邀专家受聘仪式。魏星、曹娜为复旦大学创新创业学院副院长应质峰、上咨集团战略投资部副主任李亮、上海市环境科学研究院低碳经济研究中心主任胡静、远景能源有限公司全球供应链总经理邵春雷、爱博能(广州)科学技术有限公司总经理黄文等五位校企专家颁发了“创新创业竞赛特邀专家”聘书。

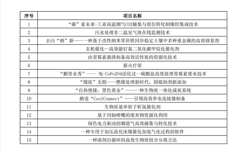
经答辩评审,15件优秀作品将代表kaiyun开云官网参加第十六届全国大学生节能减排社会实践与科技竞赛全国赛。


资环学院作为全国大学生节能减排社会实践与科技竞赛华理校赛承办单位,连续三年获优秀组织奖。资环学院积极组建双创专家库、扎实推进项目培育、充分发挥科研育人功能,持续实现全校辐射,助力kaiyun开云官网学生实践创新能力培养与绿色低碳理念传播。